本文
下関市立小・中学校在籍の保護者の皆様へ 日本スポーツ振興センター「災害共済給付制度」の共済掛金を無償化します(令和8年度開始)
学校管理下における災害(負傷、疾病、障害または死亡)が発生した際に、医療費や障害見舞金・死亡見舞金を給付する公的制度について、これまで加入いただいた保護者の皆様に共済掛金の一部をご負担いただいておりましたが、保護者の皆様の経済的負担を軽減し、安心して学校生活を送れる環境を整えるため、下関市では、子育て支援の一環として、令和8年度より保護者負担金を無償化いたします。
1 対象者
下関市立小・中学校在籍の児童生徒
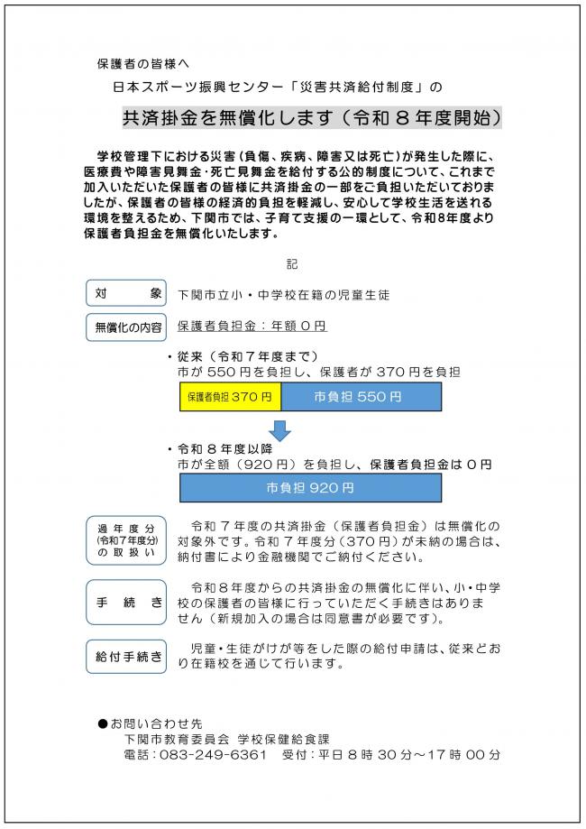
2 無償化の内容
保護者負担金:年額0円
・従来(令和7年度まで)
市が550円を負担し、保護者が370円を負担
・令和8年度以降
市が全額(920円)を負担し、保護者負担金は0円
3 過年度分(令和7年度分)の取扱い
令和7年度の共済掛金(保護者負担金)は無償化の対象外です。
令和7年度分(370円)が未納の場合は、納付書により金融機関でご納付ください。
4 手続き
令和8年度からの共済掛金の無償化に伴い、
小・中学校の保護者の皆様に行っていただく手続きはありません。
(新規加入の場合は同意書が必要です)。
5 給付手続き
児童・生徒がけが等をした際の給付申請は、従来どおり在籍校を通じて行います。



